近日,十四届全国人大常委会第十三次会议审议了《中华人民共和国反不正当竞争法(修订草案)》。12月25日,中国人大网公布《中华人民共和国反不正当竞争法(修订草案)》及《中华人民共和国反不正当竞争法》修改前后对照表征求意见(全文附于文后)。
据介绍,现行反不正当竞争法于1993年公布施行,并于2017年、2019年两次修改,对于制止不正当竞争行为、保护经营者和消费者合法权益、维护公平竞争市场秩序发挥了重要作用。随着经济快速发展,反不正当竞争法在实施中也面临一些新的问题,例如交易活动中的商业贿赂多发,需要进一步予以规制;一些平台经营者利用数据和算法、平台规则等实施网络不正当竞争等。
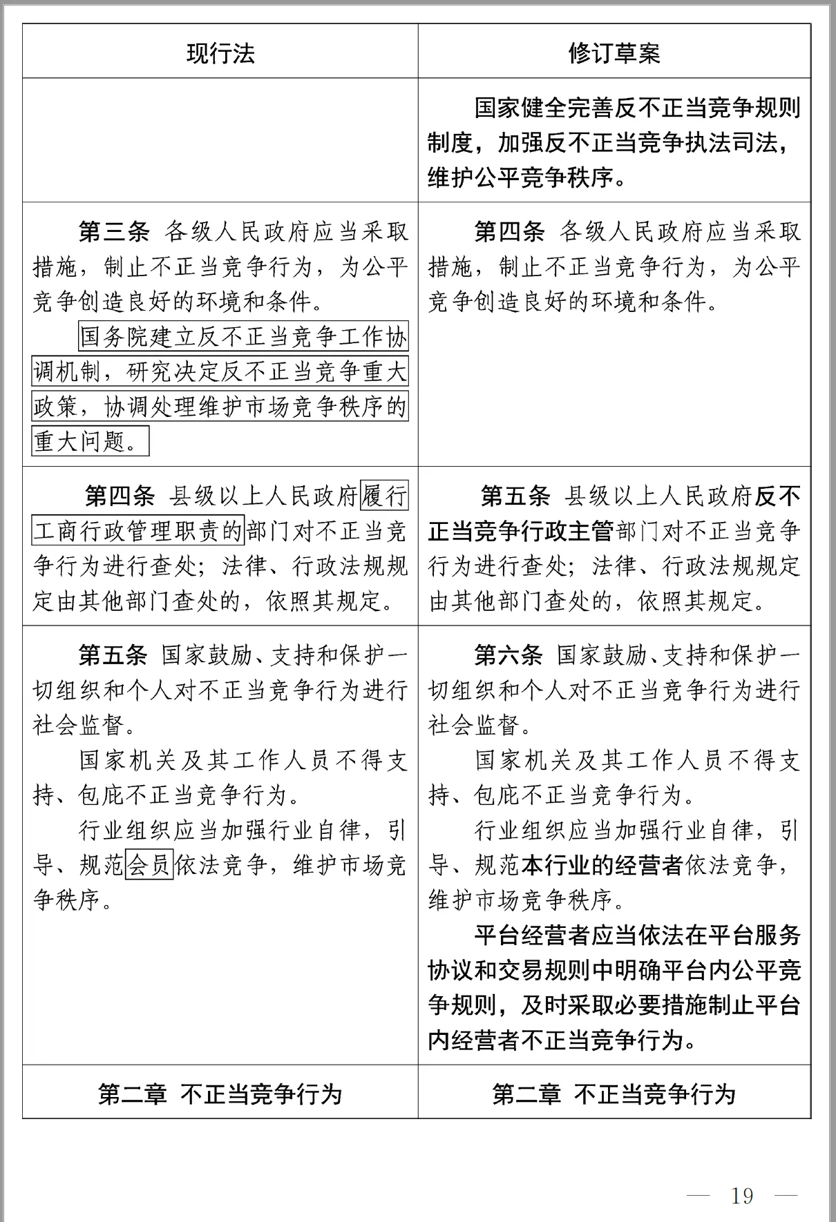
修订草案合理明确经营者义务,为各类经营者公平参与市场竞争创造良好制度环境。明确反不正当竞争总体要求,完善部门职责表述,规定县级以上人民政府反不正当竞争行政主管部门对不正当竞争行为进行查处,法律、行政法规规定由其他部门查处的,依照其规定。
修订草案从三个方面完善不正当竞争行为相关规定:完善网络不正当竞争监管制度,强化商业贿赂治理,完善规制混淆行为的情形等。
一是完善不正当竞争行为相关规定。修订草案完善规制混淆行为的情形,规定经营者不得擅自使用他人有一定影响的新媒体账号名称、应用程序名称或者图标,或是擅自将他人有一定影响的商品名称、企业名称等设置为其搜索关键词,引起混淆;经营者也不得为他人实施混淆行为提供便利。
二是强化商业贿赂治理,坚持“行贿受贿一起查”,在现行禁止实施贿赂规定的基础上,增加单位和个人不得在交易活动中收受贿赂的规定。完善网络不正当竞争监管制度,规定平台经营者应当依法在平台服务协议和交易规则中明确平台内公平竞争规则,及时采取必要措施制止平台内经营者不正当竞争行为。经营者不得利用数据和算法、技术、平台规则等,实施恶意交易等不正当竞争行为。
三是完善虚假宣传、不正当有奖销售、商业诋毁、滥用优势地位损害中小企业合法权益等行为相关规定。
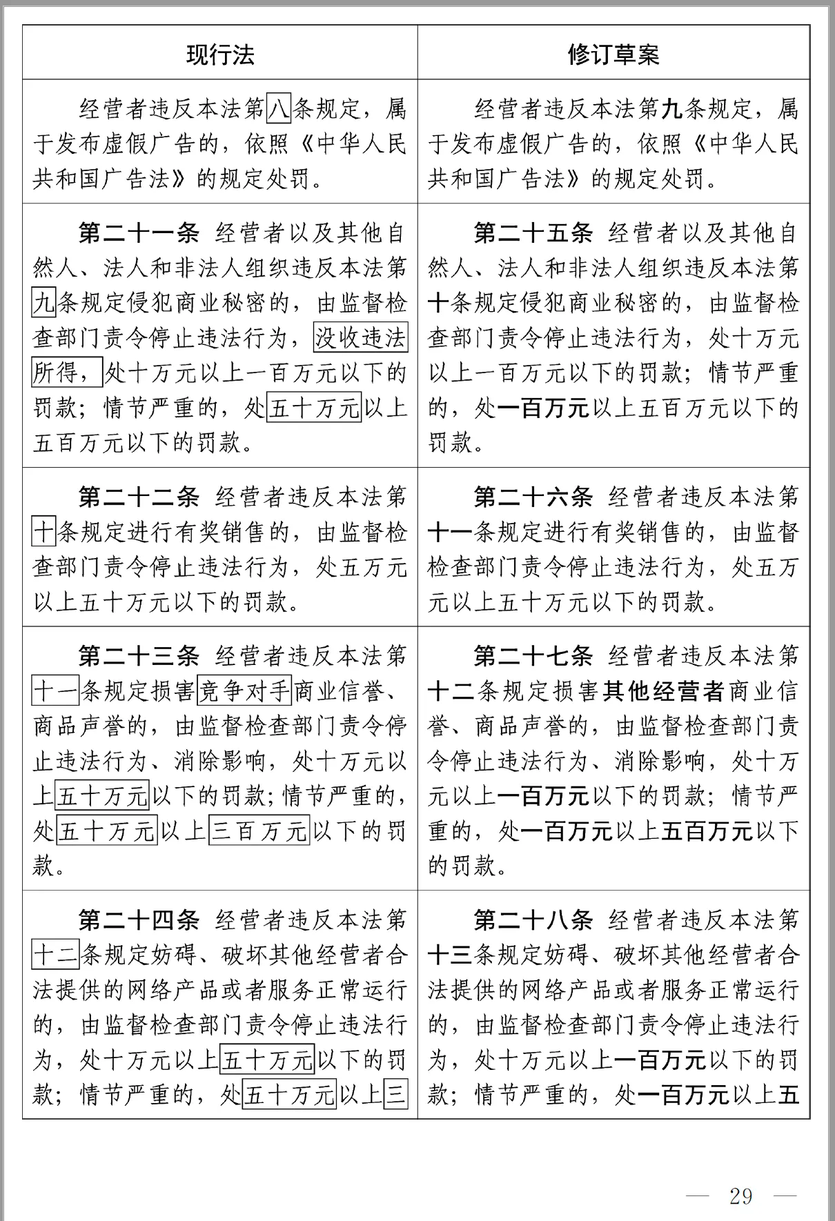
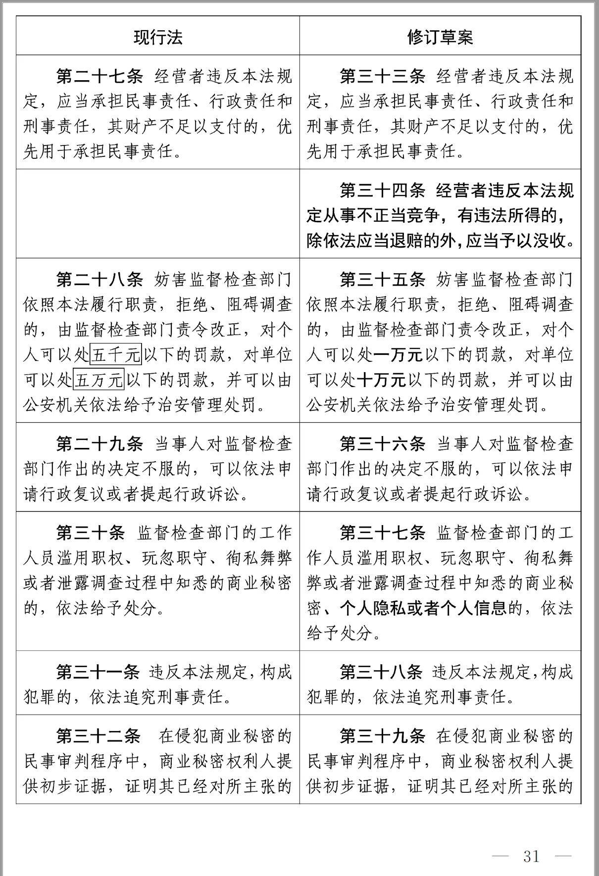
此外,修订草案还完善了反不正当竞争监管和处罚规定。修订草案按照行政处罚法规定的过罚相当、处罚与教育相结合原则,丰富监管措施,科学调整处罚额度。增加规定经营者涉嫌违反反不正当竞争法规定的,监督检查部门可以对其法定代表人或者负责人进行约谈,要求其采取措施及时整改。加大对不正当竞争行为的处罚力度。增加对实施商业贿赂的经营者的法定代表人、主要负责人和直接责任人员等“处罚到人”规定;补充对在交易活动中收受贿赂的单位和个人有关罚则。















来源:中国人大网、人民日报
上一条:
下一条: